Instance Verification Kit (IVK)

mutex lock @ [24390+28+/linux-3.19-rc1/drivers/media/v4l2-core/v4l2-mem2mem.c]
Instance Signature: q_lock

The Matching Pair Graph:


Function Name
Control Flow Graph (CFG)
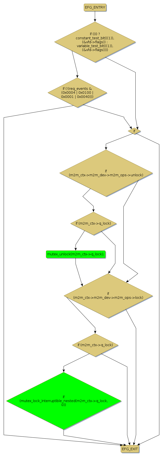
Events Flow Graph (EFG)
Source Correspondence
deinterlace_poll [24819+16+/linux-3.19-rc1/drivers/media/platform/m2m-deinterlace.c]
emmaprp_poll [22181+12+/linux-3.19-rc1/drivers/media/platform/mx2_emmaprp.c]
gsc_m2m_poll [17293+12+/linux-3.19-rc1/drivers/media/platform/exynos-gsc/gsc-m2m.c]
sh_veu_poll [28190+11+/linux-3.19-rc1/drivers/media/platform/sh_veu.c]
v4l2_m2m_fop_poll [24202+17+/linux-3.19-rc1/drivers/media/v4l2-core/v4l2-mem2mem.c]
v4l2_m2m_poll [15120+13+/linux-3.19-rc1/drivers/media/v4l2-core/v4l2-mem2mem.c]
vpe_poll [55374+8+/linux-3.19-rc1/drivers/media/platform/ti-vpe/vpe.c]